手机版

官方微信

0793-8216117

  • 网站首页
  • 安博电子(中国)
    集团简介 领导致辞 资质荣誉 组织架构 子公司 分公司 管理团队 领导关怀 机械设备
  • 新闻动态
    公示公告 集团新闻 媒体聚焦 在建工程
  • 企业文化
    文化理念 文化动态 人物风采 现代风~快乐驿站 现代风~暖新闻
  • 业务领域
    路基工程 路面工程 桥隧工程 市政工程 交安绿化工程 国外工程
  • 党群天地
    品牌党建 党风建设 二十大学习专题 学雷锋志愿服务 道德讲堂 帮扶共建
  • 项目展示
  • 资料下载
  • 加入现代
    人才招聘
  • 联系我们

安博电子(中国)

  • 集团简介
  • 领导致辞
  • 资质荣誉
  • 组织架构
  • 子公司
  • 分公司
  • 管理团队
  • 领导关怀
  • 机械设备
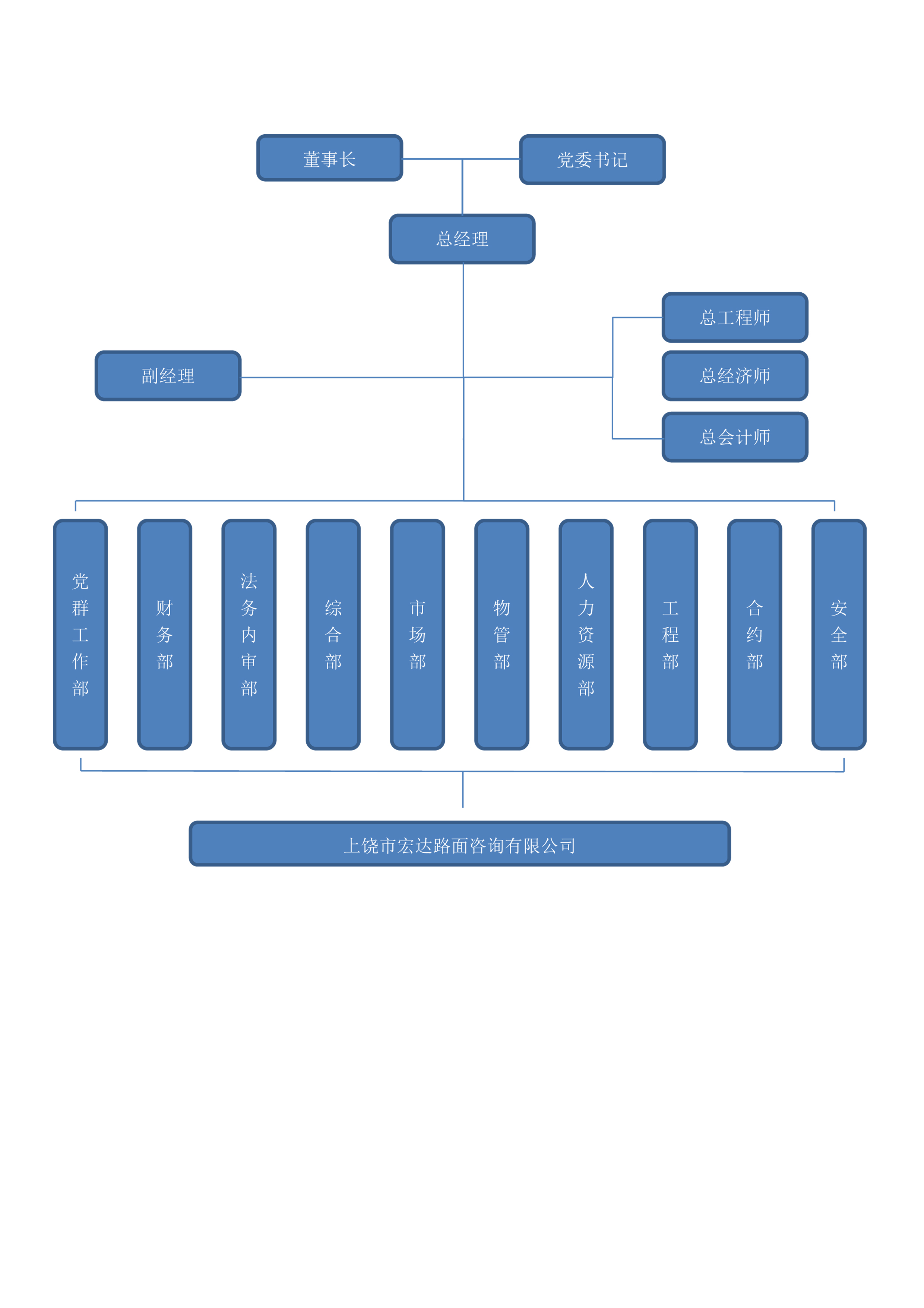
首页 > 安博电子(中国) > 组织架构

赣ICP备16004337号-1 猎人传媒提供技术支持Copyright © 2016 安博电子官方网站. All Rights Reserved. 地址:上饶市信州区吉阳中路62号
天博网页手机中国有限公司 | 火狐电竞(中国)官方网站 | 明博球赛 | 芒果体育官网登录 | 乐玩LW手机 | kaiyun全站官网登录入口app | 星空·xingkong官方网站 | 江南官方网站 | 亚美登录网页版 |